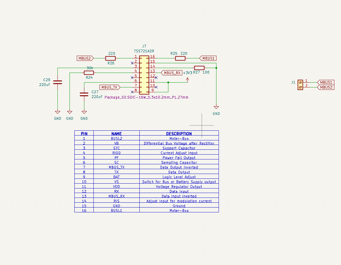
Base BoardBase Board SchematicsS0 Base Board circuit schematics and diagramsCopy MarkdownOpenBase Board Schematics Ethernet Circuit M-Bus Circuit SD Card Circuit Board Frame and Connectors Power Circuitry Base Board PinoutsS0 Base Board pin assignments and header descriptionsUse CasesReal-world applications and deployments of S0 IoT Gateway